#6939. 【基础】数塔问题 普及−

时间限制:1000 ms 内存限制:128 MiB 标准输入输出
题目类型:传统 评测方式:文本比较
上传者: root

题目描述


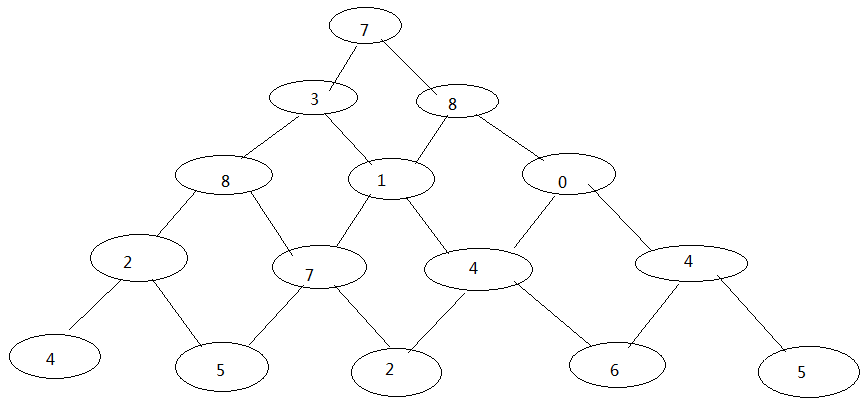
有如下所示的数塔,要求从底层走到顶层,若每一步只能走到相邻的结点,则经过的结点的数字之和最大是多少?

输入格式

输入数据首先包括一个整数整数N(1 <= N <= 100),表示数塔的高度,接下来用N行数字表示数塔,其中第i行有个i个整数,且所有的整数均在区间[0,99]内。

输出格式

从底层走到顶层 经过的数字的最大和是多少?

样例

样例输入1

5
7
3 8
8 1 0
2 7 4 4
4 5 2 6 5

样例输出1

30